Contador síncrono de 4 bits ascendente


El siguiente proyecto es un contador síncrono de 4 bits ascendente, que contará desde 0 hasta 15 en corrida libre. Se realizarán dos circuitos, uno con flip flops JK, y otro con flip flops D. El resultado se visualizará en 4 leds. Para realizarlos se usará el temporizador 555, flip flops, compuertas, y leds.
Tenga en cuenta.
- El temporizador 555 tiene una frecuencia de 1 Hz, es decir que el contador se incrementará cada segundo.
- Las referencia de los integrados usados para los flip flops son, el cd4027 para el flip flop JK, y el cd4013 para el flip flop D. Ambos son de tecnología cmos.
- Un contador síncrono tiene como principal característica que todos los flip flops del contador tienen la misma señal de reloj.
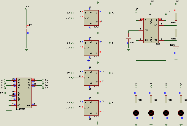
- En el caso del contador realizado con flip flops D se usan el sumador de 4 bits 74hc283 para reducir el número de compuertas usadas.

Descarga la simulación en proteus 7.9 de contador síncrono de 4 bits ascendente aquí.
Descarga la simulación en proteus 8.3 de contador síncrono de 4 bits ascendente aquí.

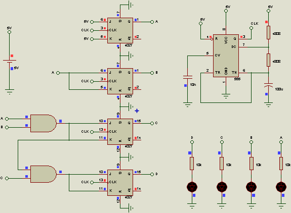
Circuito contador síncrono de 4 bits ascendente con flip flop JK
Circuito contador síncrono de 4 bits 0 15 ascendente con flip flops jk
Funcionamiento

Circuito contador síncrono de 4 bits ascendente con flip flop D
Circuito contador síncrono de 4 bits 0 15 ascendente con flip flops d
Funcionamiento

Extra. El circuito integrado cd40193 es un contador de 4 bits que puede ser configurado como contador ascendente. El circuito se muestra en la siguiente figura. Con los interruptores se selecciona el número, con el pulsador PB0 (load) se carga el número. Con el pulsador PB1 (clear) se pone el contador a cero. Si se quiere detener el contador se debe desconectar la señal de reloj (clk).
circuito contador de 4 bits 0 15 ascendente con cd40193 74ls193
El circuito cd40193 es intercambiable con el circuito 74ls193, tienen la misma distribución de pines, y realizan la misma función.
Funcionamiento


Comentarios