Temporizador con el CI 555
El siguiente proyecto es un temporizador simple que genera un único pulso de salida de duración t según se desee. Es una aplicación típica del ci 555 configurado como monoestable. Un diagrama del funcionamiento se muestra a continuación:
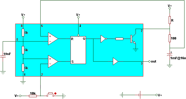
Se puede observar que al enviar el pulso de inicio, la señal de salida se pone a uno, se mantiene en este estado según se haya diseñado, y luego se pone nuevamente a cero. El circuito se muestra a continuación.
La señal de inicio la da el pulsador que está conectado al pin 2 (control), y la señal de salida es el pin 3 (out). La ecuación de diseño es la siguiente:
Donde t está en segundos.
Se puede observar que al enviar el pulso de inicio, la señal de salida se pone a uno, se mantiene en este estado según se haya diseñado, y luego se pone nuevamente a cero. El circuito se muestra a continuación.
La señal de inicio la da el pulsador que está conectado al pin 2 (control), y la señal de salida es el pin 3 (out). La ecuación de diseño es la siguiente:
Donde t está en segundos.
Tenga en cuenta:
- El tiempo de la señal de activación debe ser menor que el tiempo de duración del pulso de salida.
- El valor mínimo de R debe ser igual o mayor a 1kΩ.
- La función de la resistencia de 100Ω es limitar la corriente de descarga del condensador.
Para entender mejor se realizarán dos ejemplos.
Ejemplo 1. Diseñe un temporizador que prenda un led durante 10 segundos. Se cuenta ademas con una fuente de 5 voltios.
Solución. Hallamos el valor de R:
El circuito queda de la siguiente manera:
Ejemplo 2. Diseñe un temporizador que prenda una lámpara de 12 voltios durante 5 minutos. La lámpara es de 5w.
Solución. En vista que la lampara pide 416 mA (5w/12v) se usara un relé para activarla, además de una fuente de 12 voltios. Como t debe estar en segundos entonces 5 minutos son 300 segundos. Hallamos ahora el valor de R:
Temas relacionados
Para entender mejor se realizarán dos ejemplos.
Ejemplo 1. Diseñe un temporizador que prenda un led durante 10 segundos. Se cuenta ademas con una fuente de 5 voltios.
Solución. Hallamos el valor de R:
El circuito queda de la siguiente manera:
Y la simulación es la siguiente:
La linea de color verde es la señal de salida, la linea de color azul es la señal de activación, y la linea de color amarilla es la señal de carga del condensador. Se puede observar que el pulso de salida tiene una duración de 10 segundos.
Ejemplo 2. Diseñe un temporizador que prenda una lámpara de 12 voltios durante 5 minutos. La lámpara es de 5w.
Solución. En vista que la lampara pide 416 mA (5w/12v) se usara un relé para activarla, además de una fuente de 12 voltios. Como t debe estar en segundos entonces 5 minutos son 300 segundos. Hallamos ahora el valor de R:
El circuito queda de la siguiente manera:
Y la simulación es la siguiente:
La linea verde es la señal de salida, y la linea azul es la señal de activación (pulsador). Se puede ver que la señal de salida dura en alto durante 300 segundos (5 minutos).
Temas relacionados
Excelente!
ResponderBorrar