Detector de cruce por cero con optoacoplador
Autor: Wilmar Laiton Contacto: wilaeba@gmail.com
Un detector de cruce por cero indican básicamente cuando una señal cambia de polaridad. Es usado en circuitos donde es necesario tener una señal de referencia para realizar un control por ángulo, como en el caso de rectificadores controlados o controladores ac. Hay tres circuitos básicos, los tres hacen uso principalmente de optoacopladores, diodos y resistencias.
Detector de cruce por cero de media onda simple
Usado en caso de rectificadores controlados de media onda o controladores ac de media onda. La función del diodo en antiparalelo es la de proteger la entrada del optoacoplador cuando la señal es negativa.
Usado en caso de rectificadores controlados de media onda o controladores ac de media onda. La función del diodo en antiparalelo es la de proteger la entrada del optoacoplador cuando la señal es negativa.
Detector de cruce por cero de media onda con salida complementaria
Usado en rectificadores controlados de onda completa o en controladores ac de onda completa donde los dispositivos de potencia son SCRs. En este caso no se usan diodos extras, ya que los optoacopladores están conectados en antiparalelo protegiéndose entre ellos mismos.
Usado en rectificadores controlados de onda completa o en controladores ac de onda completa donde los dispositivos de potencia son SCRs. En este caso no se usan diodos extras, ya que los optoacopladores están conectados en antiparalelo protegiéndose entre ellos mismos.
Detector de cruce por cero de onda completa
Usado en controladores ac de onda completa donde los dispositivos de potencia son TRIACs. La función del puente de diodos además de rectificar la señal ac de entrada es la de proteger la entrada del optoacoplador.
Las ecuaciones de diseño para todos los detectores de cruce por cero son las mismas, y son las siguientes:
Usado en controladores ac de onda completa donde los dispositivos de potencia son TRIACs. La función del puente de diodos además de rectificar la señal ac de entrada es la de proteger la entrada del optoacoplador.
Las ecuaciones de diseño para todos los detectores de cruce por cero son las mismas, y son las siguientes:
Tenga en cuenta
- Las ecuaciones de diseño son específicamente para el optoacoplador PC817.
- En caso de no hallar los valores de R1 y R2 reemplazarlos por los más cercanos posibles.
- Usar optoacopladores para tomar la señal de referencia da la ventaja de separar por completo el circuito de referencia del circuito de control.
- Normalmente la señal de referencia vref se conecta a un microprocesador (microcontrolador, fpga, etc.) o a un circuito analogico para generar luego las respectivas señales de control.
- Las ecuaciones de diseño son específicamente para el optoacoplador PC817.
- En caso de no hallar los valores de R1 y R2 reemplazarlos por los más cercanos posibles.
- Usar optoacopladores para tomar la señal de referencia da la ventaja de separar por completo el circuito de referencia del circuito de control.
- Normalmente la señal de referencia vref se conecta a un microprocesador (microcontrolador, fpga, etc.) o a un circuito analogico para generar luego las respectivas señales de control.
Para entender mejor se realizarán tres ejemplos.
Descarga en proteus 7.9 la simulación de Detector de cruce por cero con optoacoplador aquí.
Descarga en proteus 8.3 la simulación de Detector de cruce por cero con optoacoplador aquí.
Descarga en proteus 7.9 la simulación de Detector de cruce por cero con optoacoplador aquí.
Descarga en proteus 8.3 la simulación de Detector de cruce por cero con optoacoplador aquí.
Ejemplo 1. Diseñe un detector de cruce por cero de media onda simple. La señal ac tiene un voltaje RMS de 120 voltios a 60Hz, y Vcc tiene un valor de 5 voltios. Realice el diseño.
Solución. Hallamos el valor de R1:
Ahora hallamos la potencia de R1:
Para formar R1 se usaran dos resistencias de 15kΩ de 0.5w en serie. Y ahora hallamos el valor de R2:
Y la potencia de R2 es:
Como R2 se usara una resistencia de 5.1kΩ de 0.25w. El circuito queda de la siguiente manera:
La simulación es la siguiente:
La linea de color amarilla es la señal ac de entrada, y la linea de color rojo es la señal vref.
Ahora hallamos la potencia de R1:
Para formar R1 se usaran dos resistencias de 15kΩ de 0.5w en serie. Y ahora hallamos el valor de R2:
Y la potencia de R2 es:
Como R2 se usara una resistencia de 5.1kΩ de 0.25w. El circuito queda de la siguiente manera:
La simulación es la siguiente:
La linea de color amarilla es la señal ac de entrada, y la linea de color rojo es la señal vref.
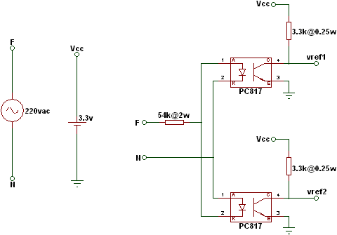
Ejemplo 2. Diseñe un detector de cruce por cero de media onda con salida complementaria. La señal ac tiene un voltaje RMS de 220 voltios a 50Hz, y Vcc tiene un valor de 3.3 voltios. Realice el diseño.
Solución. Hallamos el valor de R1:
Ahora hallamos la potencia de R1:
Para formar R1 se usarán dos resistencias en serie de 27kΩ a 1w cada una dando un valor en total de 54kΩ que es un valor cercano a 56kΩ. Y ahora hallamos el valor de R2:
Y la potencia de R2 es:
De R2 se usara una resistencia de 3.3kΩ a 0.25w.El circuito queda de la siguiente manera:
La simulación es la siguiente:
La línea de color amarilla es la señal ac de entrada, las líneas de color rojo y verde son vref1 y vref2 respectivamente.
Ahora hallamos la potencia de R1:
Para formar R1 se usarán dos resistencias en serie de 27kΩ a 1w cada una dando un valor en total de 54kΩ que es un valor cercano a 56kΩ. Y ahora hallamos el valor de R2:
Y la potencia de R2 es:
De R2 se usara una resistencia de 3.3kΩ a 0.25w.El circuito queda de la siguiente manera:
La simulación es la siguiente:
La línea de color amarilla es la señal ac de entrada, las líneas de color rojo y verde son vref1 y vref2 respectivamente.
Ejemplo 3. Diseñe un detector de cruce por cero de onda completa. La señal ac tiene un voltaje RMS de 24 voltios a 60Hz, y Vcc tiene un valor de 12 voltios. Realice el diseño.
Solución. Hallamos el valor de R1:
Ahora hallamos la potencia de R1:
Se usara una resistencia de 5.6kΩ de 0.25w como R1. Y ahora hallamos el valor de R2:
Y la potencia de R2 es:
De R2 se usara una resistencia de 12kΩ a 0.25w. El circuito queda de la siguiente manera:
La simulación es la siguiente:
La linea de color amarilla es la señal ac de entrada. La linea de color rojo es la señal de salida vref.
Ahora hallamos la potencia de R1:
Se usara una resistencia de 5.6kΩ de 0.25w como R1. Y ahora hallamos el valor de R2:
Y la potencia de R2 es:
De R2 se usara una resistencia de 12kΩ a 0.25w. El circuito queda de la siguiente manera:
La simulación es la siguiente:
La linea de color amarilla es la señal ac de entrada. La linea de color rojo es la señal de salida vref.
Temas relacionados
Gracias por la explicación tan detallada, pocos canales ofresen información tan valiosa.
ResponderBorrarHola señor Wilmar hay alguna manera de usar el detector de cruce por cero de onda simple, para disparar un SCR de al menos a 45°?
ResponderBorrarHola, de donde sacaste las ecuaciones originales, las primitivas con las que luego se calcula todo?
ResponderBorrarAbrazo.
Saludos es un artículo muy interesante sin embargo no comprendo de donde sale el 250vacrms q multiplica por la tensión de trabajo no encuentro ese dato en la hoja de datos del pc817 espero q me puedas ayudar y el caso en realizar el cálculo con otro gracias
ResponderBorrarEstoy trabajando con Arduino ya tengo claro lo del paso por cero como conectarlo al Arduino, pero la mayoría de los tutoriales que veo usan un potenciómetro para variar la velocidad del motor la cual su medición es leida por un puerto analógico del mismo, lo que quiero hacer es que el motor varié su velocidad desde el mismo Arduino sin necesidad de hacer uso de un potenciómetro, pero lo he estado intentando, pero no me funciona. no se si tengas algún diagrama y código que pueda ayudarme, de verdad te agradezco tu ayuda estoy al pendiente de tu respuesta.
ResponderBorrar