Rectificador trifásico de onda completa semicontrolado
Autor: Wilmar Laiton Contacto: wilaeba@gmail.com
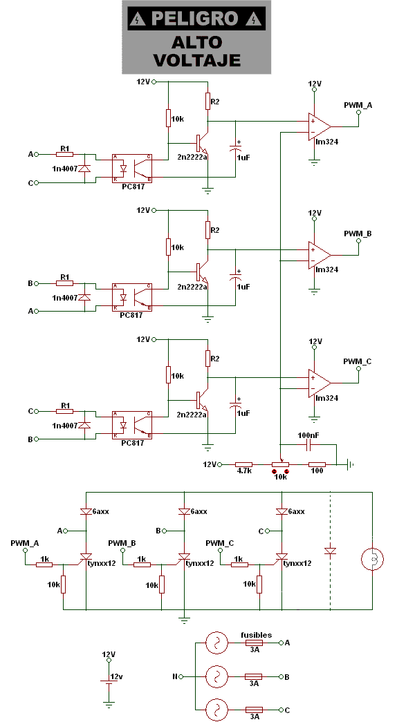
El siguiente proyecto es un rectificador trifásico de onda completa semicontrolado también conocido como semiconvertidor trifásico ac-cc, está compuesto por tres diodos y tres SCR. Trabaja solo un cuadrante, es decir que la corriente y el voltaje en la carga serán siempre positivos. El diagrama básico es el siguiente:
El ángulo de disparo que maneja cada SCR es de 0 a 180 grados para carga resistiva. Cada diodo conduce durante 120 grados. En el siguiente gráfico se observa los rangos de operación de cada diodo y SCR.
En la siguiente imagen se observa como varía la salida de acuerdo al alfa. Las señales VX y VY pueden ser observadas en el osciloscopio al tomar como referencia el neutro y colocar los canales del osciloscopio en los extremos de la carga.
Descarga la simulación en proteus 7.9 de rectificador trifásico de onda completa semicontrolado aquí.
Descarga la simulación en proteus 8.3 de rectificador trifásico de onda completa semicontrolado aquí.
A continuación se muestran la lista de componentes, el circuito, cosas a tener en cuenta, y un video del rectificador trifásico semicontrolado.
Componentes:
- 6 resistores de 10kΩ @ 0.25w
- 3 resistores de 1kΩ @ 0.25w
- 1 resistor de 100Ω @ 0.25w
- 1 resistor de 4.7kΩ @ 0.25w
- 1 potenciómetro de 10kΩ
- 1 capacitor cerámico de 100 nF
- 3 capacitores electrolíticos de 1uF @ 16 voltios
- 3 resistores de 1kΩ @ 0.25w
- 1 resistor de 100Ω @ 0.25w
- 1 resistor de 4.7kΩ @ 0.25w
- 1 potenciómetro de 10kΩ
- 1 capacitor cerámico de 100 nF
- 3 capacitores electrolíticos de 1uF @ 16 voltios
- 3 opto transistores pc817.
- 1 amplificador operacional lm324
- 3 diodos 1n4007
- 3 transistores 2n2222a
- 3 diodos 1n4007
- 3 transistores 2n2222a
- 1 fuente aislada de 12V
- 3 fusibles de 3 amperios
- 1 carga resistiva
- La resistencia R1 en caso de trabajar con voltajes de fase de 115/120/127 vac es de 51kΩ @ 2w, en caso de trabajar con voltajes de fase de 200/208/220 vac es de 100kΩ @ 3w.
- La resistencia R2 en caso de trabajar a 50Hz es de 10kΩ @ 0.25w, en caso de trabajar a 60Hz es de 8.2kΩ @ 0.25w.
- La referencia de los diodos de potencia en caso de trabajar con voltajes de fase de 115/120/127 vac es 6a6, y en caso de trabajar con voltajes de fase de 200/208/220 vac es 6a10.
- La resistencia R1 en caso de trabajar con voltajes de fase de 115/120/127 vac es de 51kΩ @ 2w, en caso de trabajar con voltajes de fase de 200/208/220 vac es de 100kΩ @ 3w.
- La resistencia R2 en caso de trabajar a 50Hz es de 10kΩ @ 0.25w, en caso de trabajar a 60Hz es de 8.2kΩ @ 0.25w.
- La referencia de los diodos de potencia en caso de trabajar con voltajes de fase de 115/120/127 vac es 6a6, y en caso de trabajar con voltajes de fase de 200/208/220 vac es 6a10.
- La referencia de los CSRs es tyn612 para cuando los voltajes de fase son 115/120/127 vac, y tyn1012 para cuando los voltajes de fase son 200/208/220 vac.
Circuito:
Circuito:
El símbolo GND del circuito representa específicamente el negativo de la fuente dc de 12 voltios y nada más, no tiene nada que ver con la tierra fisica (polo a tierra).
Tenga en Cuenta:
- Tener sumo cuidado, ya que se trabaja con voltajes y corrientes relativamente altos.
- De ser posible descarge la simulación, ya que esta le ayudará a entender el funcionamiento del circuito.
- Colocar las señales de control a donde corresponde, de colocarse mal, el puente rectificado funcionara mal.
- La fuente de 12 voltios debe se una fuente aislada, es decir que tenga transformador.
- A cada SCR colocarle su respectivo disipador.
- Como carga se pueden usar bombillos incandescentes conectados en serie.
- La resistencia de 100Ω que esta en serie con el potenciómetro es opcional, se puede reemplazar por un corto circuito.
- De no encontrar alguno de los componentes, reemplazarlos por uno que tenga características similares.
- Como carga se pueden usar bombillos incandescentes conectados en serie.
- La resistencia de 100Ω que esta en serie con el potenciómetro es opcional, se puede reemplazar por un corto circuito.
- De no encontrar alguno de los componentes, reemplazarlos por uno que tenga características similares.
Video de funcionamiento del rectificador trifásico semicontrolado
Como carga se uso 2 bombillos incandescentes de 200w conectados en serie.
Simulación en Isis Proteus
En el canal A esta la señal de salida. Y en los canales B, C, y D están las tres señales de control PWM_A, PWM_B, y PWM_C respectivamente.
Temas relacionados
Muy bueno! lo cargué en mi Proteus y funciona muy bien, Gracias!
ResponderBorrarAmigo muchas gracias por este circuito. Voy a intentar que arduino reemplace ese potenciometro para que sea automatico. Eres lo maximo
ResponderBorrarAmigo aunque este post es viejo y ojala alguien me pueda contestar a aclararla hago mi pregunta. Dices que el GND es el neutro de la fuente externo de 12 voltios, pero estás poniendo ese GND a la salida de los SCR donde sale positiva, como es externa la fuente no importaria mucho pero si se produce un pulso en plena fase de salida o se daña el SCR no se produciria un corto?
Borrarhola, me parece que dice eso por que toda la lógica de control junto con los scr va en una placa de control (una placa aparte), la tierra de la trifásica iría con la jabalina al suelo. Es correcto lo que vos decís y a mi también me pareció, pero la tierra de la placa va al gnd del circuito de control, que para el caso cuando alimentas esto también se conecta con la red y es todo tierra, no habría problema acá. Además si lo haces en forma física pensá, vos las masas las conectarías todas juntas y después cuando enchufas el circuito un polo es masa
BorrarEspero haber podido ayudarte, saludos!!!
podria hacerse un cambio en los disparos, aislando la tierra de control usando un opto
ResponderBorrarEstamos garves con los links de descarga de las simulaciones
ResponderBorrarhola¡ buenas tardes, no me permite descargar los archivos de proteus me dice que no tengo acceso, alguien los puede compartir de favor? gracias.
ResponderBorrarHola
BorrarBuenas tardes, como están. por favor alguien me puede compartir la simulación en proteus, los enlaces no funcionan johnyrpo@gmail.com
ResponderBorrarHola. Tu watsap ppr favor
ResponderBorrarHola los enlaces a las simulacion no funcionan, podrias compartir?
ResponderBorrar